相关热点:  
海洋新材料 海洋装备 海洋牧场 碳捕捉封存 海洋经济 海洋生态 海上能源岛 岸电 海水淡化 海洋观测 示范项目

1.9亿元海上风电项目合同金额!时代新材单季度新签33.2亿元叶片订单

2026-01-09 11:32     来源:风芒能源      海上风电项目海上风电叶片
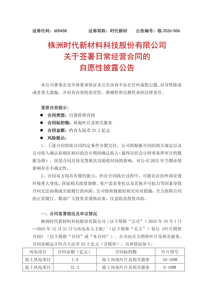
1月6日,时代新材发布关于签署日常经营合同的自愿性披露公告。

公告指出,公司2025年10月1日-2025年12月31日与风电各大主机厂签订《叶片销售合同》,公司销售叶片及相关服务,合同金额总计约合人民币33.2亿元(含税价)。

公告显示,合同分为海上风电项目和陆上风电项目两部分。其中,海上风电项目合同金额为1.9亿元,叶片型号为10-16MW;陆上风电项目合同金额为31.3亿元,叶片型号为6-10MW。

详情见下:



推荐阅读

涉海上风电!河北省2026年省重点建设项目名单发布

海洋能源网获悉,河北省发改委近日公布2026年省重点建设项目名单,项目共计747项,总投资1.56万亿元。其中海上风电项目3个。 2026-01-09

国信盐城大丰H19#海上风电项目取得核准

2026年1月7日,由江苏省国信集团控股开发的盐城大丰H19#海上风电项目成功取得核准,标志着集团盐城区域155万千瓦海上风电项目前期工作取得关键进展。大丰H19#项目取得核准是集团在“十五五”规划开局之年推动绿色低碳转型、优化能源装机结构的重要成果,将为江苏省清洁能源发展注入新动力。 2026-01-09

中国水电四局阳江公司助力中广核帆石二海上风电项目首套塔筒顺利发货

海洋能源网获悉,1月8日,中国水电四局阳江公司(以下简称阳江公司)承制的中广核帆石二海上风电项目首套塔筒在明轩码头顺利装船发货,运输船瀚航1缓缓驶出码头,标志着阳江公司在新能源装备制造领域再创佳绩。中广核帆石二海上风电项目位于广东省阳江市南鹏岛南侧海域,规划装机容量1000兆瓦,拟安装63台16.2兆瓦海上风电机组。项目建成后,年发电量可达35亿千瓦时,可减少二氧化碳排放280万吨,是粤港澳大湾区清洁能源供应体系的重要支撑。阳江公司承接... 2026-01-09

波兰电网运营商确认电网已准备好接入首批海上风电场

海洋能源网获悉,近日,波兰国家电网运营商Polskie Sieci Elektroenergetyczne(PSE)确认,其输电基础设施已具备技术条件,可接入海上风电场的电力。自2024年10月开始建设的400千伏Choczewo-Żarnowiec输电线路,由ElbludBis安装了相导线和避雷线,并在12月底进行了专项测量,以确认线路已准备好供电。Choczewo陆上变电站的建设承包商(SPIE Energy Poland和Elfeko组成的联合体)对主要和次要设备进行了测试,确认该设施已具备技术条件 2026-01-08

Acta Marine接收首艘新型CSOV助力海上风电项目

海洋能源网获悉,日前,海上风电服务提供商Acta Marine正式接收了旗下首艘新型建造服务运营船(CSOV)——Acta Pegasus号。该船是Acta Marine向土耳其Tersan造船厂订购的4艘同型船中的首艘,也是公司旗下第4艘walk-to-work船舶。Acta Pegasus号全长89米,采用了Ulstein公司创新的双X-STERN船体设计,具备卓越的航行稳定性与操作灵活性,尤其适配海上风电项目的复杂作业环境。作为一艘甲醇燃料就绪型船舶,该船搭载了绿色甲醇双燃料发动机,可显著降低... 2026-01-08

阅读榜