为贯彻落实党中央、国务院和省委省政府的决策部署要求,支撑粤港澳大湾区国际科技创新中心建设,助力实现“碳达峰”“碳中和”目标,2021年12月,广东省科学技术厅、中国南方电网有限责任公司、中国长江三峡集团有限公司、广东省能源集团有限公司、明阳智慧能源集团股份公司和广东省基础与应用基础研究基金委员会共同设立了“广东省基础与应用基础研究基金海上风电联合基金”(以下简称海上风电联合基金),重点支持海上风电领域基础与应用基础研究,提升海上风电产业自主创新能力与核心竞争力。为做好2024年度海上风电联合基金组织实施和指南编制工作,现公开征集项目申报指南建议,并就有关事项通知如下:
一、指南征集方向
海上风电联合基金注重需求牵引和问题导向,面向粤港澳大湾区建设和我省海上风电产业创新发展需求,支持开展基础与应用基础研究。为充分发挥海上风电联合基金导向作用,强化顶层谋划和统筹布局,前期经系列问卷调研和专家凝练论证,围绕风电场规划设计、风电装备研制、海上风电建设与安装、风电并网运行四大主产业链以及风电专业服务和风电相关产业两大辅产业链对海上风电产业创新发展中的关键科学技术问题进行全链条梳理,形成了“风能资源评估与风功率预测”等20个研究主题集群和130个相关主题研究方向。2022~2023年,海上风电联合基金已围绕上述领域方向布局支持项目185项,包括面上项目166项、重点项目19项。
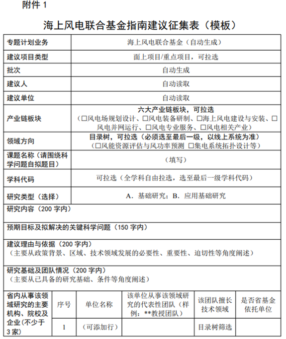
本次指南建议征集,继续围绕海上风电产业130个主题研究方向,请建议人根据已有研究基础和团队能力,注重加强与往年已布局支持项目的错位和衔接,提出相应指南建议内容,为进一步选好2024年度指南方向提供参考和依据。指南建议填写模板参见附件1(具体以线上填报系统为准)。
二、项目类型和强度设置
海上风电联合基金设“重点项目”和“面上项目”两类,重点项目拟资助强度为100万元/项,面上项目拟资助强度为30万元/项,请根据项目资助强度合理提出指南建议内容。
三、有关要求
(一)本次指南建议仅面向广东省内已注册的省基金依托单位进行征集。省基金依托单位资格可在广东省科技业务管理阳光政务平台进行查询。
(二)建议人应通过所在的省基金依托单位在线提交指南建议,每个人限提交一项指南建议,对单位层面不做限项要求。
(三)指南建议应面向粤港澳大湾区建设和我省海上风电产业创新发展需求,注重需求牵引和问题导向,提出关键科学问题。
(四)指南建议内容应侧重对科学问题提出研究方案和思路,要具有一定的包容性,不出现明显限制性要求,且有其他省内研究团队也开展相关工作,确保存在竞争性。
四、征集方式和时间
(一)本次指南建议征集统一采用线上征集方式,请各单位组织建议人通过广东省科技业务管理阳光政务平台(网址:http://pro.gdstc.gd.gov.cn/)进行填报,无需提交纸质材料。操作流程见附件2。
(二)本次指南建议征集线上填报时间为2024年3月7日至3月26日17:00。
五、联系方式
联系人及电话:李智英、王倩,020-87583596、87567870
平台系统技术支持电话:020-83163338。
附件:1.海上风电联合基金指南建议征集表(模板)
2.海上风电联合基金线上指南建议征集操作指引
广东省基础与应用基础研究基金委员会
2024年3月6日



