首页
政策法规
专家观点
国际动态
视频中心
海上油气
海上风电
海上光伏
潮汐能
潮流能
波浪能
温差能
盐差能
海上制氢
浮动核电站
相关热点:
海洋新材料
海洋装备
海洋牧场
碳捕捉封存
海洋经济
海洋生态
海上能源岛
岸电
海水淡化
海洋观测
示范项目
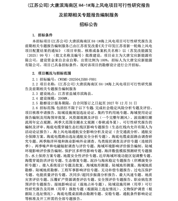
大唐东台H5#海上风电项目与大唐滨海南区H4-1#海上风电项目启动招标
2025-03-24 15:52 来源:北极星风力发电网 海上风电观察
海上风电项目
海上风电招标
海上风电
海洋新能源
海洋能源网获悉,近日,大唐东台H5#海上风电项目、大唐滨海南区H4-1#海上风电项目可行性研究报告及前期相关专题报告编制服务招标公告发布。公告显示,大唐东台H5#海上风电项目位于江苏省盐城市东台市,建设规模400MW;大唐滨海南区H4-1#海上风电项目位于江苏省盐城市滨海县,建设规模200MW。两个项目勘察设计服务期限均为:自合同签订之日起至2027年12月31日。
推荐阅读
Ingka、Oxan与Avapa携手开发意大利两大漂浮式海上风电场
海洋能源网获悉,近日,Ingka Investment、法国Oxan Energy以及意大利Avapa Energy达成合作,共同开发意大利的两个漂浮式海上风电项目。这两个项目分别是位于西西里岛南部的1150兆瓦风电场和撒丁岛西北部的1300兆瓦风电场,总装机容量可达2450兆瓦。这两个风电场目前处于早期开发阶段,正在推进环境影响评估(EIA)工作。此前,这两个项目由Avapa Energy与Hexicon的合资企业AvenHexicon发起。此次,Hexicon与Ingka Investments和Ox
2025-03-28
秦皇岛昌黎县与国电投智能新源科技有限公司签署新能源项目合作协议
海洋能源网获悉,2025年3月24日,河北省秦皇岛市昌黎县人民政府与国电投智能新源科技有限公司举行投资合作签约仪式,正式开启双方在新能源领域深度合作的新篇章。签约仪式上,昌黎县委书记孙谓青表示,国电投作为特大型国有重要骨干企业,在我国能源领域发挥着关键作用。此次合作对昌黎县经济社会发展意义重大,不仅是昌黎在新能源产业布局上的关键一步,更为县域经济社会发展注入了强劲动力。国电投智能新源科技有限公司执行董事姜国明指出,国电投...
2025-03-28
阳江公司顺利交付三峡青洲五期海上风电钢管桩项目
海洋能源网获悉,3月27日,随着运输船豪申99缓缓驶离阳江港码头,由中国水利水电第四工程局阳江公司(以下简称阳江公司)承制的三峡青洲五期海上风电钢管桩项目顺利完成发货,标志着阳江公司在新能源装备制造领域再创佳绩。三峡青洲五期海上风电项目位于广东省阳江市阳西县沙扒镇以南海域。该项目规划装机容量为1000兆瓦,场址涉海面积约165平方千米,水深范围为46.5米至52.5米,场址中心离岸距离约77千米。项目建成后,将为区域清洁能源供应提供重要...
2025-03-28
国内首个“百万千瓦级”海上风电场建设回顾
2021年7月15日22时13分,在广东省阳江市沙扒镇南海海域115米的高空上,随着F34号风机叶轮与与机舱精准对接,由中国三峡新能源(集团)股份有限公司投资建设的三峡广东阳江沙扒海上风电项目(简称三峡沙扒项目)风机吊装容量突破100万千瓦,标志着国内首个“百万千瓦级”海上风电场从蓝图走向现实,对我国海上风电集中连片规模化开发具有重要示范意义。
2025-03-28
中交三航局阳江总装基地今年首批稳庄平台发运
3月22日上午,伴随着一声汽笛长鸣,装载着海上风电稳桩平台的甲板船缓缓驶离阳江港吉树作业区,奔赴我市海上风电场建设一线。这是中交三航局阳江总装基地今年发运的首批海上风电装备产品,标志着基地2025年生产任务取得“开门红”,助力我市海上风电产业发展降本提质增效。
2025-03-28
阅读榜
01
厦门“十五五”规划建议:巩固壮大港口航运、海洋文旅等优势产业,加快培育海洋高端装备和新材料等新兴产业...
02
广西“十五五”规划建议:大力发展向海经济
03
浙江“十五五”规划建议:加快建设海洋强省 | 深化国家海洋经济发展示范区建设
04
中共广东省委关于制定广东省国民经济和社会发展第十五个五年规划的建议
05
海洋能与海洋牧场融合发展案例研究(三):多能互补
06
深远海风电高效开发创新论坛在长沙成功举办
07
壳牌和挪威国家石油公司为英国北海“最大”独立油气生产商注入活力
08
上海发布海洋产业发展规划 加速深远海风电等重大工程建设
09
展商推介|上海鉴唐特种电线电缆有限公司将亮相海洋能源产业巅峰盛会——2024青岛海能会
10
展商推介|陕西航宇有色金属加工有限公司将亮相海洋能源产业巅峰盛会——2024青岛海能会